Capstone Archive

🎓 Welcome to the archive of past capstone projects! Here, you’ll find innovative and impactful work created by GW Data Science students—perfect for inspiration, learning, and celebrating what’s possible through data.

Project Image

Deep Learning for Post-Fire Assesment: A CNN Classification of Buildings in the Pacific Palisades

This study aims to segment and classify buildings affected by the 2025 Los Angeles wildfires using deep convolutional neural networks (CNNs).

Spring 2025

GIS

Undergraduate

Project Image

Advancing Temporal Forecasting: A Comparative Analysis of Conventional Paradigms and Deep Learning Architectures on Publicly Accessible Datasets

This study aims to compare the performance of classical time series models (AR, MA, ARMA, ARIMA), modern deep learning techniques (LSTM, Bi-LSTM, Seq2Seq), and a state-of-the-art Transformer model.

Fall 2024

TS

Graduate

Project Image

Optimizing Fantasy Football Decisions: Performance, Injury Risk, & Hidden Gems

This study aims to develop a data-driven platform for fantasy football enthusiasts that delivers actionable insights, enabling informed lineup decisions, injury risk management, and performance predictions.

Fall 2024

ML

Undergraduate

Project Image

Leveraging Graph-based Learning for Credit Card Fraud Detection: A Comparative Study of Classical, Deep Learning and Graph-based Approaches

This study aims to address the problem of credit card fraud detection using classical machine learning, deep learning, and graph neural network (GNN) approaches.

Spring 2024

GNN

Graduate

Project Image

A Benchmark for Graph-based Dynamic Recommendation Systems

This paper aims to provide a comprehensive benchmarking framework for evaluating the performance of graph-based dynamic recommendation systems.

Spring 2024

GNN

Graduate

Project Image

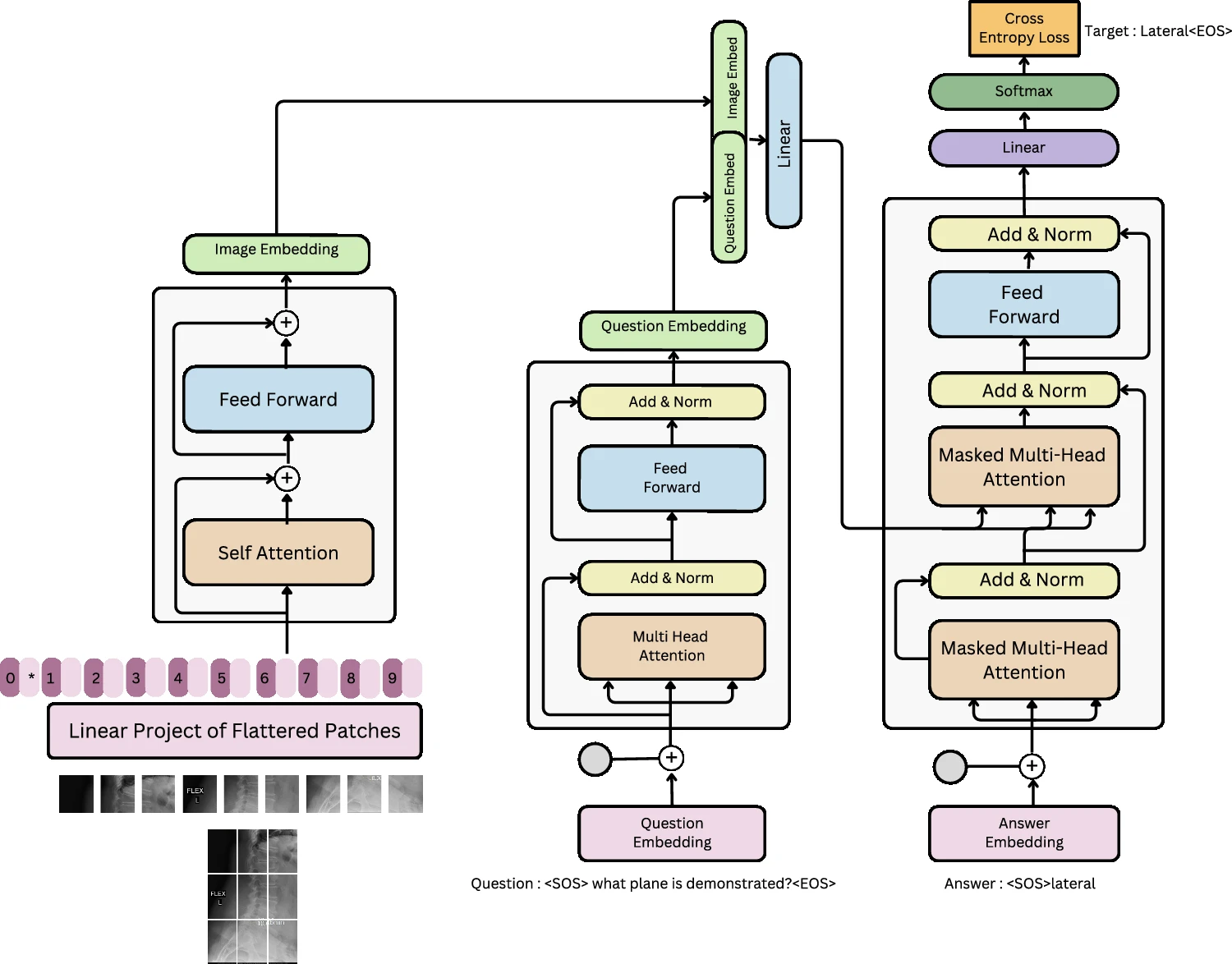
Multimodal Fusion: Advancing Medical Visual Question-answering

This paper explores the application of Visual Question-Answering (VQA) technology, which combines computer vision and natural language processing (NLP), in the medical domain, specifically for analyzing radiology scans.

Spring 2024

DL

Graduate